mk电竞
走进集团
集团概况
组织架构
集团领导
发展历程
新闻中心
集团要闻
出资企业
媒体聚焦
视频中心
业务领域
产业投资
资本运营
要素保障
优势产业
光电子信息
新能源
汽车与智能装备
生命健康
北斗数字
现代化工
生态环保
新材料
产业政策
政策动态
行业动态
党建纪检
党建引领
工会聚力
团建赋能
纪检监察
社会责任
信息公开
公示公告
人才招聘
联系我们
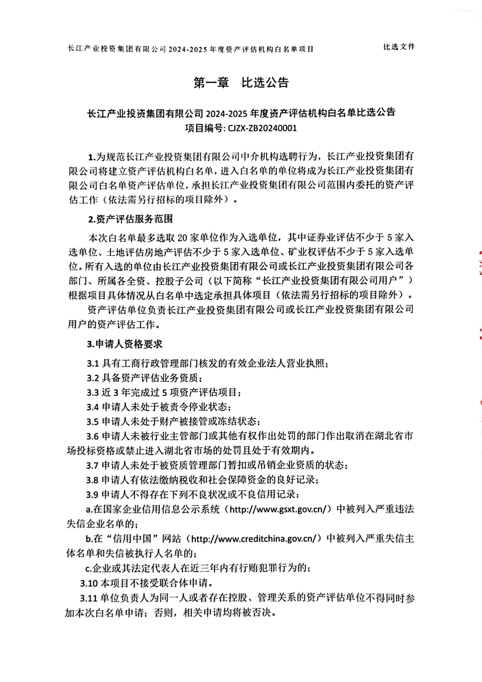
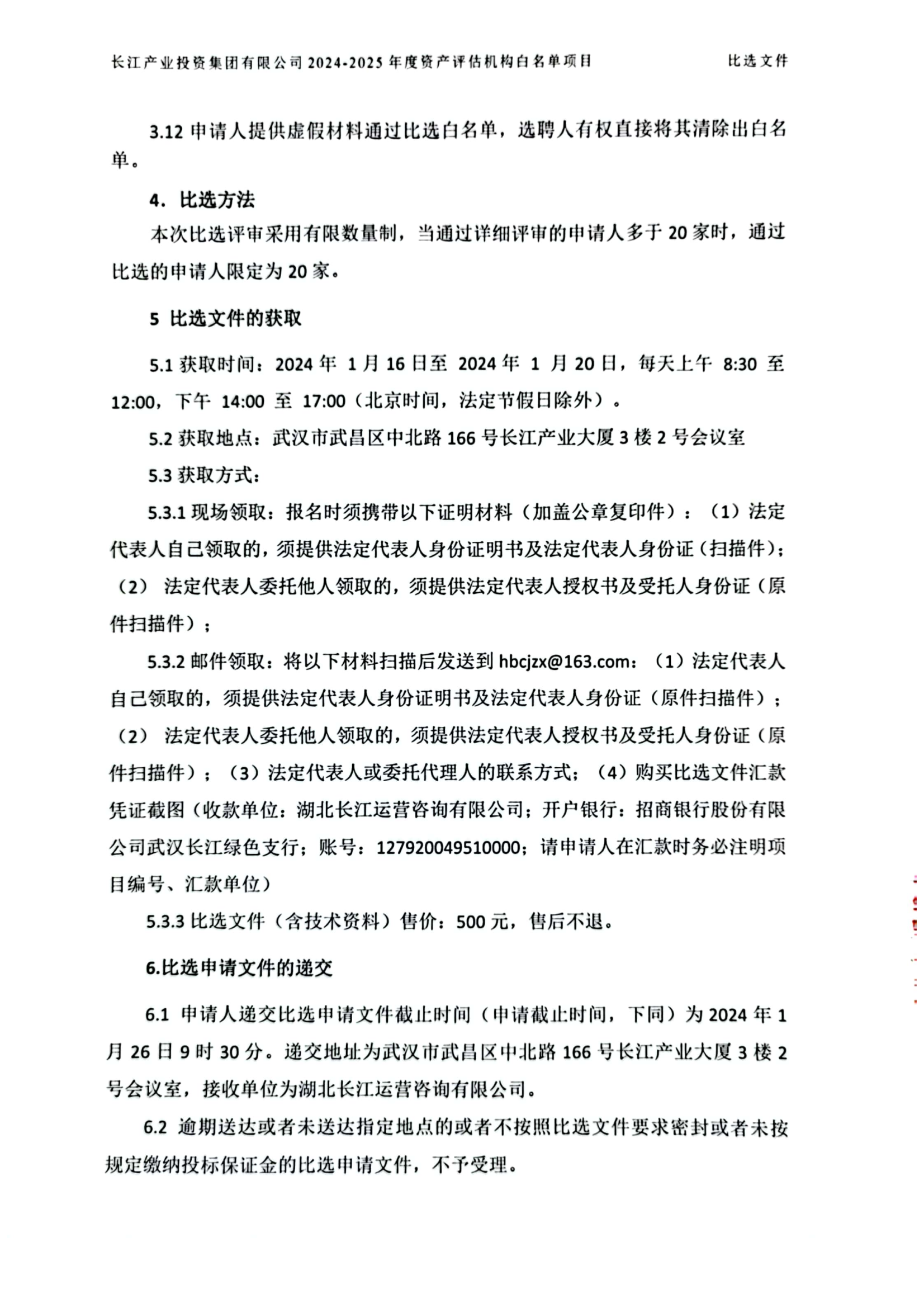
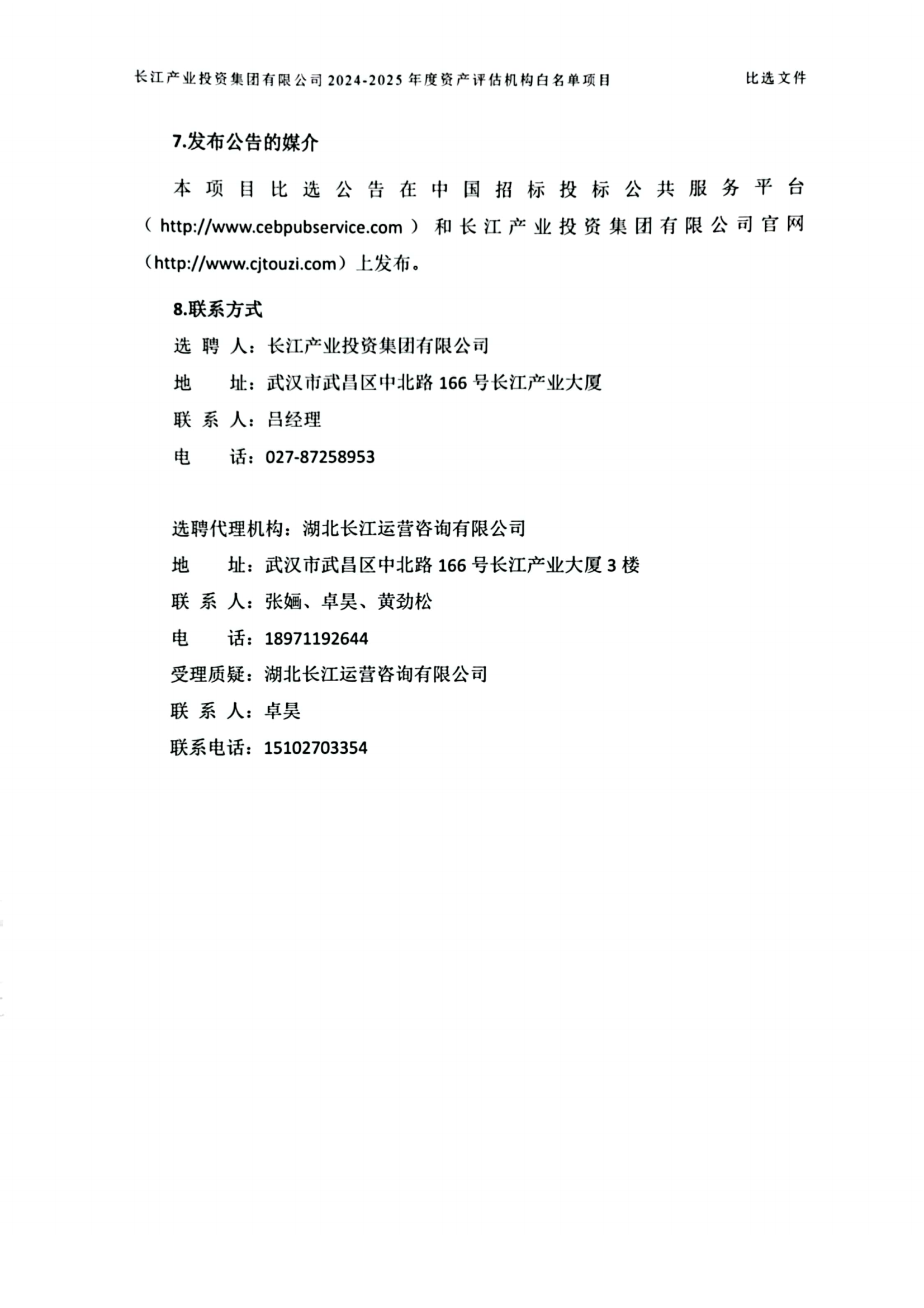
mk电竞产业投资集团有限公司2024-2025年度资产评估机构白名单比选公告
来源: | 时间:2024-01-15
上一篇
2024-02-26
mk电竞产业投资集团有限公司2024-2025年度资产评估机构白名单评审结果公示
下一篇
2024-01-11
mk电竞产业集团关于企业负责人2022年度年薪发放情况的公示
友情链接
友情链接
中央人民政府
湖北省人民政府
国务院国资委
湖北省国资委
集团网站群
集团网站群
湖北广济药业股份有限公司
深圳万润科技股份有限公司
湖北双环科技股份有限公司
mk电竞产业投资私募基金管理有限公司
湖北mk电竞产业现代化工有限公司
湖北省生态环保有限公司
湖北省mk电竞新材有限公司
湖北mk电竞产业载体投资开发有限公司
湖北mk电竞产业载体运营管理有限公司
湖北mk电竞产业资产经营管理有限公司
湖北mk电竞科创服务集团有限公司
关于我们
举报方式
信息公开
网站导航
联系电话:027-87255666
版权所有:mk电竞产业投资集团有限公司
备案序号:鄂ICP备17026271号-2
公司地址:武汉市武昌区中北路166号mk电竞产业大厦
扫描二维码关注
mk电竞产业投资集团
微信公众号